2025年11月7日秋意渐浓,深圳信息职业技术大学校园里却洋溢着蓬勃的创业热情。创服智达创始人、北清商学院特聘教授、深圳市创业服务协会理事杨军受邀担任该校“挑战杯”大学生创业计划竞赛评委,与近百个充满活力的优秀项目共同见证青春梦想的起航。

一、校园环境:孕育创新的沃土
漫步校园,首先映入眼帘的是那座标志性的白色弧形校门,“从这里开始,不一样的精彩”的标语在阳光下熠熠生辉。紫色花丛倒映在黑色水池中,与远处现代感十足的教学楼相映成趣,整个校园散发着朝气与设计感。
波光粼粼的湖畔,两只黑天鹅悠然划水,仿佛也在为学子们的梦想加油助威。林荫道上,学子们或骑行或漫步,穿梭在现代化建筑与绿意盎然的环境中,处处洋溢着创新的气息。

二、严谨赛制:多维度的专业评判
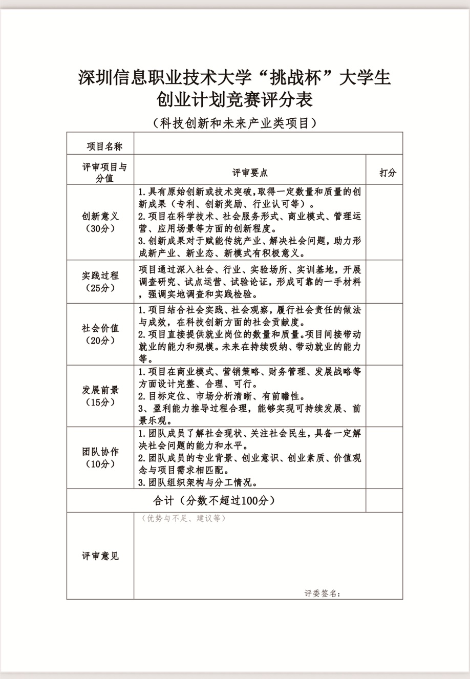
本次“挑战杯”大学生创业计划竞赛采用科学的评分体系,从创新意义、实践过程、社会价值、发展前景到团队协作,五个维度全面评估项目的潜力。
“评分表中每一项严谨的指标,不仅是打分依据,更是对项目创新性、社会价值与发展前景的深度思考。”杨军在评审后表示。这份细致的评分表体现了赛事组织者对创新创业教育的深刻理解,既关注项目的技术含量,也看重其社会价值和团队构成。

三、项目展示:青春智慧的精彩碰撞
本次竞赛共有这百个优秀项目同台竞技,涵盖了科技创新和未来产业等多个领域。这些项目不仅展现了学子们扎实的专业功底,更体现了他们对社会需求的敏锐洞察。
有的项目聚焦原始创新和技术突破,在科学技术、社会服务形式、商业模式等方面展现出独特的创新性;有的项目通过深入社会、行业、实验场所开展实践,形成了可靠的一手材料;还有的项目在解决社会问题、促进就业方面展现出巨大潜力。

四、评委视角:专业指导与未来期许
作为资深创业服务专家,杨军曾担任北大汇丰—剑桥嘉治全球创新创业大赛总决赛评委 、2024巴葡科技企业(澳门)创新创业大赛评委 、“松湖杯”创新创业大赛评委、“科创中国”评审、粤港澳大湾区创业大赛评委、第四届广东省退役军人创业创新大赛第一赛区复赛评委、第四届深圳市“残健共融”残疾人创业创新大赛评审、全国高校商业精英挑战赛总决赛评委、2025中国深圳创新创业大赛第九届国际赛加拿大多伦多分站赛评委、玉林市中小企业数智化创新应用大赛决赛评委、首届深港澳产教融合技术技能创新与应用大赛评委等50多次创赛评审工作。杨军评委从项目可行性、商业模式、市场前景等多角度给予了专业点评。他认为,大学生创业项目最重要的是要找准市场需求与自身专业的结合点,同时建立清晰的盈利模式和发展路径。“这些项目让我们看到了年轻一代的创新力量和创业热情,”杨军说,“他们关注社会痛点,运用专业知识提出解决方案,这种实践对于培养创新创业人才具有重要意义。”
深圳信息职业技术大学始终坚持“以赛促创、以赛促教”的理念,通过举办各类创新创业竞赛,为学生提供实践平台。校园内现代的教学设施、优美的自然环境与浓厚的创新创业氛围相得益彰,为学子们创造了良好的成长条件。
随着竞赛的圆满落幕,这些凝聚着青春智慧的创业项目即将开启新的征程。期待这些创新的种子在“挑战杯”的舞台上破土成荫,在未来绽放出更加绚丽的光彩。深圳信息职业技术大学的学子们正以青春之名,书写着创新创业的精彩篇章。在这里,每一个梦想都被尊重,每一次尝试都值得喝彩。让我们共同期待这些年轻的创业者在未来的舞台上绽放更加耀眼的光芒!